2022年4月天津自考考試地點
2022年4月天津自考考試時間為4月16日-17日,許多天津自考考生會不知道天津自考考試地點在哪里?考場座位怎么查詢?自考365網校小編為大家簡單說一下這些問題。
2022年4月天津自考如何查詢考試地點?
天津招考資訊網在考試前半個月內會發布本次考試考點的考場分布示意圖,天津市共有19個考區,分別為:和平、河西、南開、河北、河東、紅橋、東麗、西青、津南、北辰、塘沽、漢沽、大港、薊縣、寶坻、靜海、寧河、武清、天鐵集團,本次考期考場分布示意圖暫未發布,考生可參考2021年10月天津市自學考試考場一覽。
而各專業課程考試的考點學校及考場座次安排,考生可以在準考證打印期內(2022年4月8日開始至考試結束),通過打印準考證進行查看。
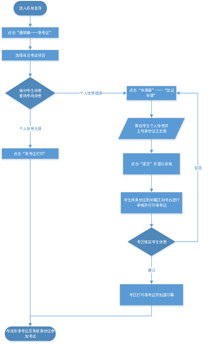
打印方法:自2019年10月份天津自學考試開始,考生須登錄“天津招考資訊網”網站自行打印《天津市高等教育自學考試準考證》。2022年4月天津自考準考證打印及個人信息修改申請流程圖如下:
點擊進入:2022年4月天津自考考試地點查詢入口
2022年4月天津自考考試時需要帶什么東西?
參加天津自考筆試課程考試時,考生需憑準考證、有效身份證件、填寫完整的健康卡、通信大數據行程卡“綠卡”和天津健康碼“綠碼”(或7日內核酸檢測陰性證明)進入考點、考場,簡稱2證2卡1碼(或1證明),缺少任意一項不得進入考場。
- 熱門課程
- 報名咨詢
- 歷年試題
- 備考資料





