2026年上半年河北省高等教育自學考試理論課程報考公告
2026年上半年河北省高等教育自學考試理論課程報考公告
2026年上半年河北省高等教育自學考試理論課程報考相關事項公告如下:
一、時間安排
1.網上報考、網上支付時間:2026年2月26日-3月7日,每天8:00-22:00。
2.考試時間:2026年4月11日-12日;具體考試課程安排可登錄河北省教育考試院高等教育自學考試網上信息系統(https://zk.hebeea.edu.cn,以下簡稱“自考信息系統”),查閱《2026年上半年河北省高等教育自學考試報考簡章》。
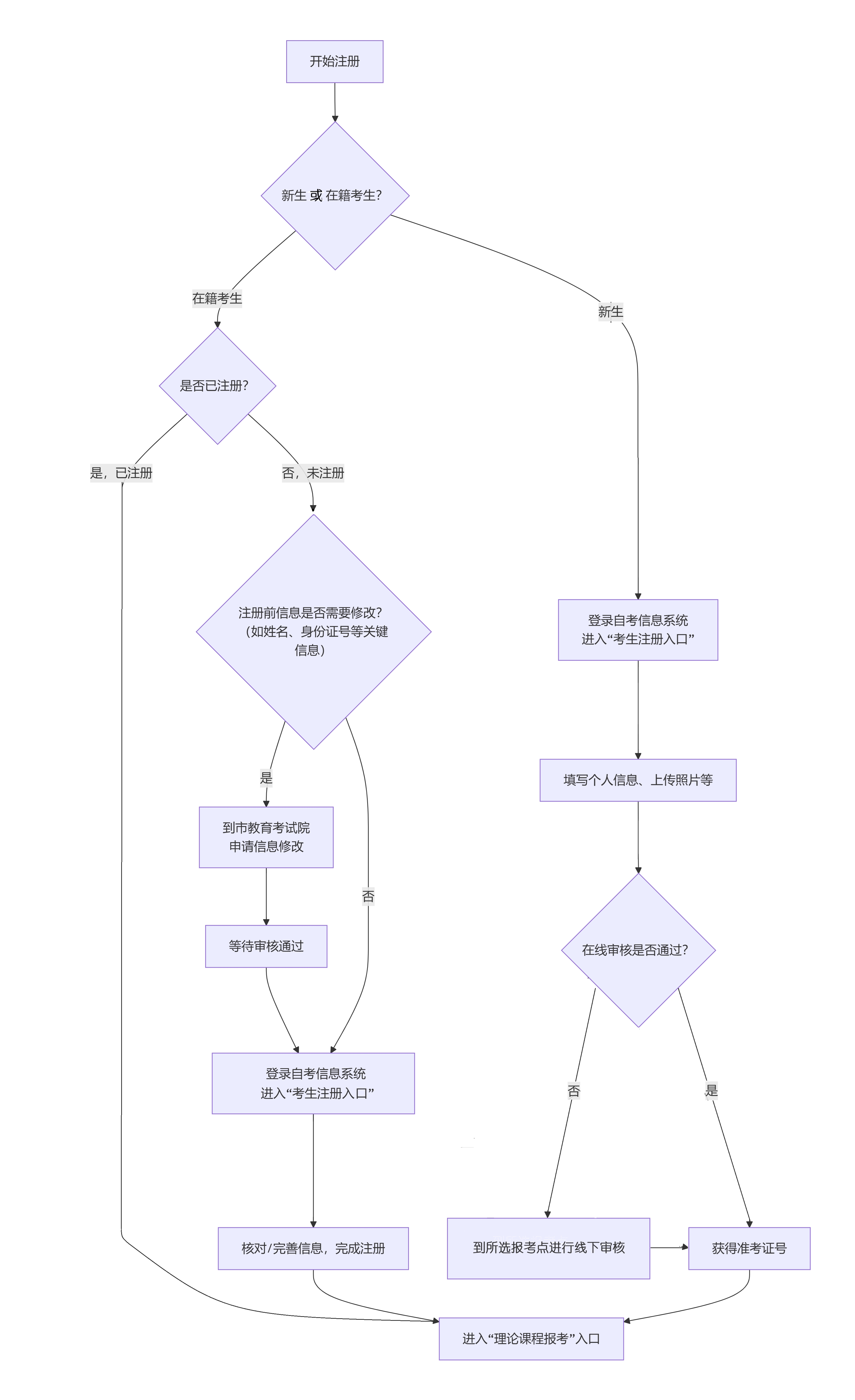
二、報考流程
(一)信息注冊
1.首次報考的考生,須持有效居民身份證登錄自考信息系統“考生注冊入口”進行信息注冊;注冊信息審驗通過后方可登錄“理論課程報考”入口報考、繳費。僅完成信息注冊未完成報考、繳費的,本次注冊信息無效,下次報考時須重新注冊。
2.未完成注冊的在籍考生,須先登錄自考信息系統“考生注冊入口”進行信息注冊,審驗通過后方可報考、繳費。已完成注冊的在籍考生,可直接登錄自考信息系統“理論課程報考”入口進行報考、繳費。
3.在線注冊審驗未通過的考生,須在報考期間工作日(每天9:00-11:30,14:00-17:00)持有效居民身份證原件到所選報考點進行現場審核,通過后方可進行注冊及后續報考、繳費。
4.考生因信息有誤無法完成注冊或注冊完成后需修改信息的,須在2月26日-3月5日工作日(每天9:00-11:30,14:00-17:00)到市教育考試院先進行信息修改。信息修改通過后方可辦理注冊、報考和繳費等業務。
5.考生注冊時,選定的報考點將作為本次報名的報考點,不可更改,請考生慎重選擇注冊報考點;再次報考時,可重新自主選擇。
6.考生注冊、報考時須準確填寫本人的手機號碼和電子郵箱等信息,確保當次報考至考試結束后5個工作日內有效,以便能夠及時接收考試相關信息。
7.考生須妥善保管個人登錄密碼。因密碼保管或使用不當造成的后果,由考生自行承擔。
(二)報考和繳費
1.報考前,考生須認真閱讀《考生須知》《考生違規行為的認定與處理》,并簽訂《河北省高等教育自學考試誠信承諾書》。
2.考生須按照當次《報考簡章》公布的課程報考,每次考試僅限選擇一個考區(設區市),最多報考兩個專業,且每半天限報一門課程。自學考試按課程編排考場,考生報考多門課程可能會被安排在同一考區內的不同考點參加考試。
3.考生可同時報考專科和本科層次課程。報考本科專業的,須在畢業前取得具備學歷教育資格的高等學?;蚋叩冉逃詫W考試機構頒發的??疲ɑ蛞陨希W歷證書,且該學歷信息須在學信網注冊可查,否則不能取得本科學歷證書。
4.考生如報考受限課程,須先通過自考信息系統選擇受限課程,再到報考點接受資格審查,審查通過后由報考點代收報考費并完成支付。
5.考生應慎重選擇報考課程,支付前可隨時修改,確認無誤后再進行支付。僅選擇課程,未成功支付則報考無效??赏ㄟ^“報考信息查詢”查看已選報課程及支付狀態。支付成功后報考課程即被鎖定、不可更改,且報考費用不予退還,請在支付前務必仔細核對所選課程信息。
三、其他事項
1.“報考信息查詢”結果并非參加考試的憑證,其所顯示的報考點也并非本次考試的實際考點。
2.請考生務必在考前一周內,登錄自考信息系統,通過“首頁—查詢中心—理論課考試通知單”欄目下載并打印《河北省高等教育自學考試理論課考試通知單》。該通知單雖不作為入場考試的必要憑證,但其中包含準考證號、考試時間、地點及科目等關鍵信息,考生應提前熟記,以免延誤考試。建議考試當天攜帶該通知單,以便隨時核對自己的考場與座位信息,避免走錯考點、考場或坐錯位置。
3.公安管理學專業只限定公安系統在職人員報考。該專業為河北省公安廳委托開考專業,新生報考前須通過省公安廳資格審核。
4.自學考試專業和課程的調整、??嫉仁乱耍瑢⑼ㄟ^河北省教育考試院官網、官微發布,請考生及時關注,并查閱相關通知、公告。
5.藥學(本科)、護理學(本科)、北京交通大學主考的工程管理(本科)等3個專業已公布停考,從2024年開始不再接受新生(含其他專業在籍考生)報考,自2028年起停止頒發畢業證書。請有關考生合理安排考試,以免影響畢業。相關文件詳見《河北省高等教育自學考試委員會關于??妓帉W(本科)等3個專業的通知》。
6.城鄉規劃(本科)、旅游管理(本科)、交通運營管理(??疲?、河北農業大學主考的土木工程(本科)、石家莊鐵道大學主考的土木工程(本科)等5個專業已公布???,從2025年下半年開始不再接受新生(含其他專業在籍考生)報考,自2029年起停止頒發畢業證書。請有關考生合理安排考試,以免影響畢業。相關文件詳見《關于停考土木工程(本科)等專業的公告》。
7.從2026年自學考試報名開始,電子商務(本科)專業的主考學校由河北經貿大學調整為河北科技大學,產品設計(本科)專業的主考學校由河北師范大學調整為河北科技大學。相關文件詳見《關于自學考試電子商務(本科)和產品設計(本科)專業調整主考學校的公告》。
8.從2027年自學考試報名開始,環境設計(本科)專業的主考學校由河北師范大學調整為北京交通大學。相關文件詳見《關于調整自學考試環境設計專業主考學校和動物醫學等專業課程設置的公告》。
9.從2026年開始,我省將執行新的專業考試計劃,為幫助考生全面學習、系統了解各專業調整的有關內容,準確把握各專業調整后對于課程設置、考試安排、課程頂替、畢業辦理等方面的新變化,我省發布了《關于河北省高等教育自學考試2026年起執行新專業考試計劃的相關問題解讀》,請考生認真查閱。
- 熱門課程
- 報名咨詢
- 歷年試題
- 備考資料







