2024年上半年紹興市高等教育自學考試課程免考辦理公告
2024年上半年浙江省紹興市高等教育自學考試課程免考辦理即將開始,現將有關事項公告如下:
一、網上登記
1.課程免考申請登記的時間為5月11日00:00-20日24:00,現場提交材料請看通知中的“二、現場辦理”。考生須按時進行免考申請登記和提交材料,逾期不受理。
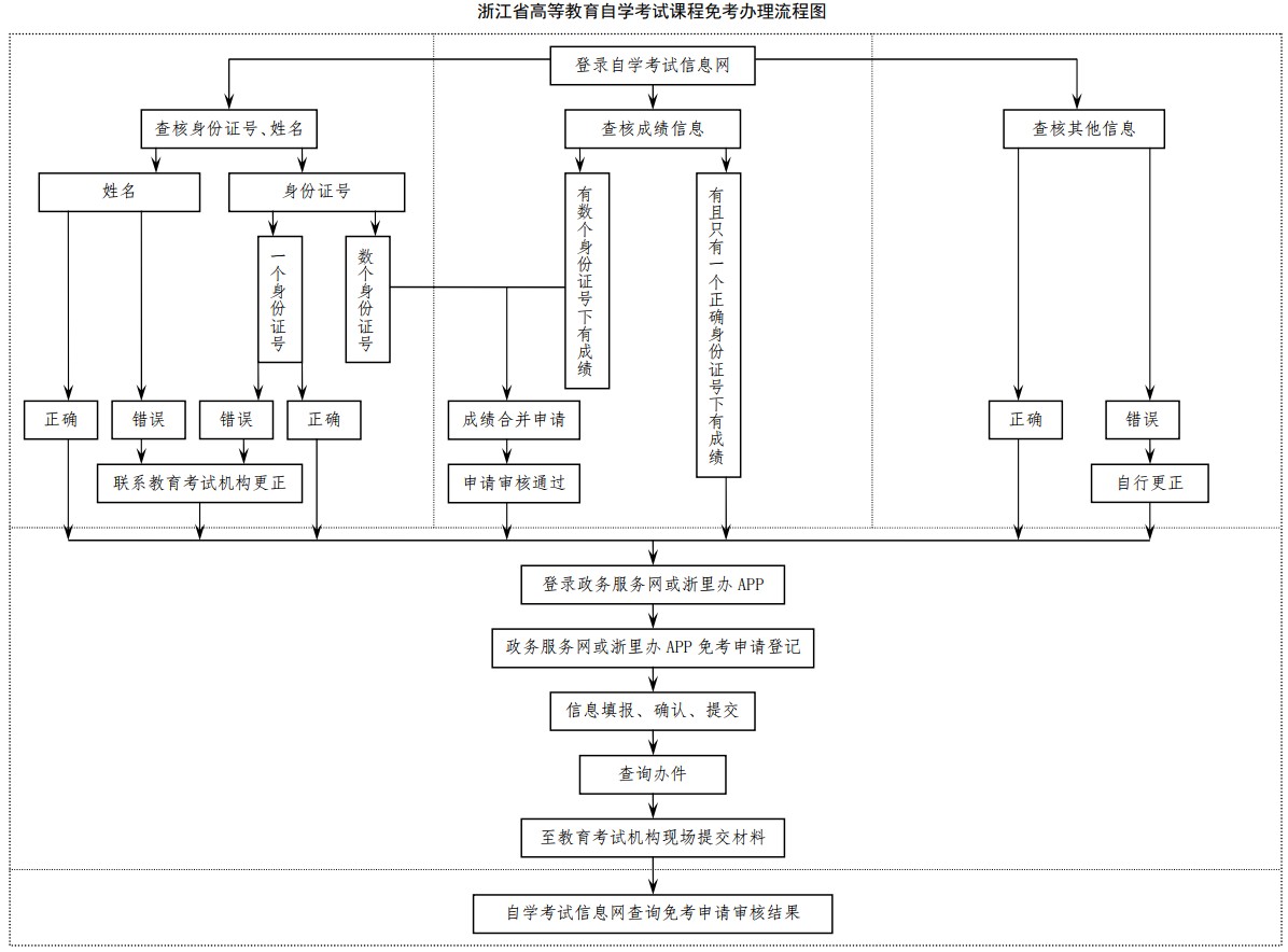
2.課程免考申請登記前,考生須查詢核對個人信息(姓名、身份證號、準考證號等)和課程成績信息,并在規定時間內更正有誤的個人信息或課程成績信息。
3.更正和免考辦理的具體時間、步驟、要求及注意事項請參看《浙江省2024年上半年高等教育自學考試課程免考辦理考生指南》(附件)。
二、現場辦理
編輯推薦
- 熱門課程
- 報名咨詢
- 歷年試題
- 備考資料






