2024年10月廣東自考本科報名是多少號開始
廣東2024年10月自考本科報名時間及考試日期
2024年10月廣東自考本科報名時間已經公布,新生預報名時間為8月27日10:00至8月30日12:00,正式報名時間為8月27日10:00至8月30日17:00。考生報考時間為9月3日14:00至9月6日17:00,繳費時間為9月4日10:00至9月7日17:00。廣東自考本科考試將于10月26日至27日舉行。有意參加的考生需在規定時間內完成報名及繳費流程。
廣東2024年10月自考本科報名條件
廣東2024年10月自考本科報名條件相對寬松,凡在廣東省居住和工作的中華人民共和國公民,不受性別、年齡、民族、種族和已受教育程度的限制,均可參加。此外,港澳和臺灣同胞、海外僑胞及外籍人士也可按規定參加。
廣東2024年10月自考本科報名流程
廣東自考新生報考流程↓↓↓
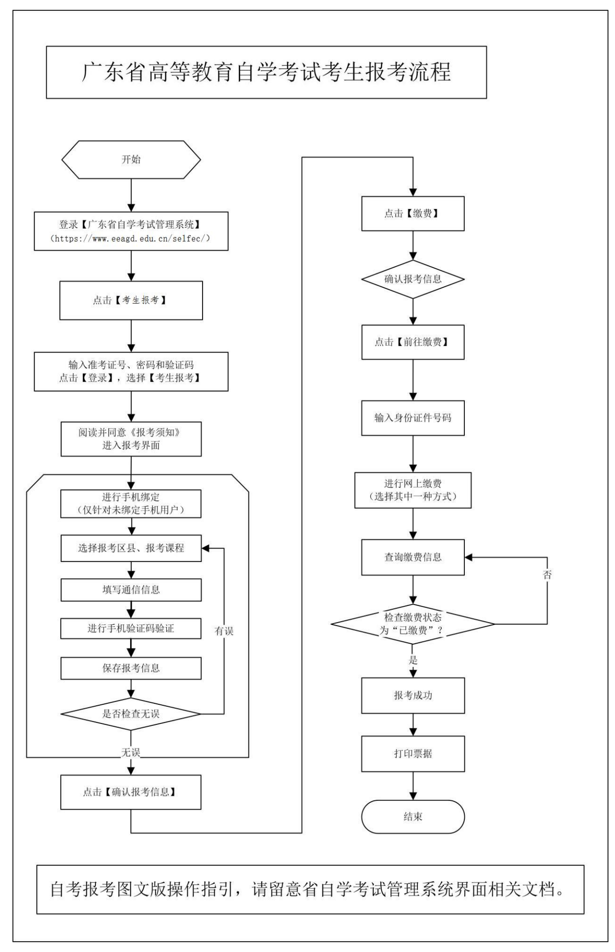
廣東自考在籍考生報考流程↓↓↓
廣東2024年10月自考本科常見問題
廣東自考本科報名費用是多少?
答:根據廣東省發展改革委和財政廳的規定,2024年10月廣東自考本科的筆試課程收費標準為每科52元。
廣東自考本科報名后如何確認報名成功?
答:完成報名流程后,考生將獲得唯一的準考證號,這是報名成功的標志??忌柰咨票9軠士甲C號,用于后續考試相關事宜。
- 熱門課程
- 報名咨詢
- 歷年試題
- 備考資料






