2023年10月湖北網上自考報名流程
根據考生的需要,自考365網校整理了2023年10月湖北網上自考報名流程的相關步驟,以供考生查看。
在籍考生注冊:
非首次報考,已取得過湖北省自學考試準考證號的考生,即在籍考生。通過以下途徑進行在籍注冊:
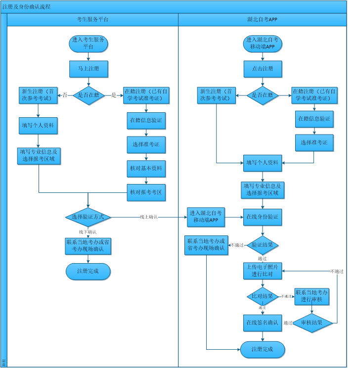
(1)打開考生服務平臺,在登陸頁面選擇“馬上注冊”—“在籍注冊”,填寫身份證號,姓名和準考證號,考生服務平臺將顯示考生登記過的在籍信息。在籍考生持有或獲得過多個自學考試準考證號的,注冊時只能選擇其中一個準考證號,核對個人基本信息和報考考區,確認無誤后提交,然后在湖北自考APP上做網上驗證或線下聯系當地考辦現場確認,確認完成后,注冊成功,將于注冊手機上收到準考證號和8位隨機密碼的短信。
(2)下載安裝湖北自考APP,選擇在籍注冊,根據填寫身份證號,姓名和準考證號,系統顯示注冊過的在籍信息,再選擇準考證,核對基本資料和報考考區,確認無誤后,再進行網上驗證,驗證完成后,注冊成功,于注冊手機上收到準考證號和8位隨機密碼的短信。
注冊信息維護:
考生若遺忘考生服務平臺登錄用戶名和密碼的,可通過綁定的手機號重置密碼,如無法找回時,請考生本人持二代居民身份證原件到考籍所在地教育考試機構重置。因考生本人操作導致用戶名和密碼泄露、信息填寫錯誤或填寫他人手機號碼帶來的后果,由考生自行承擔。
首次報考自學考試專升本專業的考生,在網上注冊時應認真、準確填寫專科及以上學歷信息。考生服務平臺將與中國高等教育學生信息網(以下簡稱學信網)聯網,自動核驗相關考生的前置學歷信息。前置學歷信息驗證不通過的,請按照平臺要求出具相關證明材料并上傳。其中需出具《中國高等教育學歷認證報告》《教育部學歷證書電子注冊備案表》的考生可登錄學信網申請辦理相關材料。
身份確認:
考生信息錄入完成,進入身份確認階段。身份確認有網上驗證和現場確認兩種方式,請廣大考生優先使用網上驗證方式,如因證件更新、遷戶、軍人身份等情況查詢不到身份信息的,再進行現場確認。其中網上驗證的考生可自行下載“湖北自考”APP進行身份確認;現場確認的考生,根據各報考所在地教育考試機構公布的時間和地點及時完成身份確認。助學班考生由所在助學單位進行現場身份確認。
1.網上驗證:考生可通過“湖北自考”APP按提示首先上傳身份證反面照片(含頭像和個人信息面),然后按照提示錄制并上傳清晰朗讀數字的視頻,完成人臉識別比對,最后上傳電子證件照(免冠藍底,480像素×640像素,分辨率300dpi,壓縮后文件大小一般在20KB至40KB,文件擴展名應為JPG),系統自動與身份證比對驗證身份。身份驗證通過者,即可報考相關課程、繳納相關考試費用;身份驗證未通過者,需重新按要求進行身份驗證,驗證最多只有三次。網上驗證不通過的考生,請進行現場確認。身份驗證過程中上傳的證件照將用于考試通知單打印、畢業證辦理及其他業務,請嚴格按照要求,上傳本人近期電子證件照,否則后果自負。
網上注冊與身份確認流程圖:
相關推薦:2023年10月湖北自考新生注冊流程
- 熱門課程
- 報名咨詢
- 歷年試題
- 備考資料






