2023年10月自考《馬克思主義基本原理概論》核心考點:世界聯系與發展的基本環節
2023年10月自學考試備考正在進行中,自考365網校為各位考生整理了2023年10月自考公共課《馬克思主義基本原理概論》的核心考點——世界聯系與發展的基本環節,正在復習的同學快來查收!
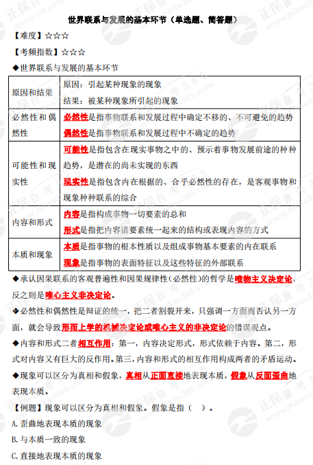
(點擊圖片查看大圖)
相關資訊
- 2023年10月自考《馬克思主義基本原理概論》核心考點:科學社會主義一般原則
- 2023年10月自考《馬克思主義基本原理概論》核心考點:在實踐中探索現實社會主義的發展規律
- 2023年10月自考《馬克思主義基本原理概論》核心考點:馬克思主義政黨在社會主義事業中的地位和作用
- 2023年10月自考《馬克思主義基本原理概論》核心考點:馬克思主義對共產主義社會的展望
- 2023年10月自考《馬克思主義基本原理概論》核心考點:共產主義是社會歷史發展的必然趨勢
- 2023年10月自考《馬克思主義基本原理概論》核心考點:建設中國特色社會主義的進程中為實現共產主義而奮斗
- 2023年10月自考《馬克思主義基本原理概論》核心考點:經濟全球化
- 2023年10月自考《馬克思主義基本原理概論》核心考點:當代資本主義的新變化
- 2023年10月自考《馬克思主義基本原理概論》核心考點:資本主義的歷史地位和發展趨勢
- 2023年10月自考《馬克思主義基本原理概論》核心考點:社會主義從空想到科學、從理想到現實






